从陕西交通控股集团获悉
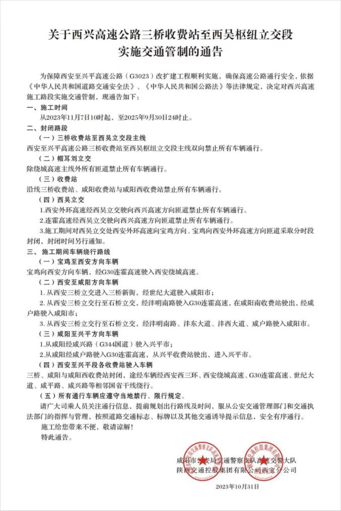
为保障西安至兴平高速公路(G3023)
改扩建工程顺利实施
确保高速公路通行安全
2023年11月7日10时
至2025年9月30日
西兴高速相关路段将实施交通管制
↓↓↓


其中封闭路段包括:
西安至兴平高速公路三桥收费站至西吴枢纽立交段主线双向禁止所有车辆通行;
除绕城高速主线外,帽耳刘立交所有匝道禁止所有车辆通行;
沿线三桥收费站、咸阳收费站与咸阳西收费站禁止所有车辆通行;
西安外环高速经西吴立交驶向西兴高速方向匝道禁止所有车辆通行;
连霍高速经西吴立交驶向西兴高速方向匝道禁止所有车辆通行。
施工期间对西吴立交处西安外环高速向宝鸡方向、宝鸡向西安外环高速方向匝道采取分时段封闭,封闭时间另行通知。
施工期间
车辆绕行路线如下
↓↓↓
(一)宝鸡至西安方向车辆
宝鸡向西安方向车辆,经G30连霍高速驶入西安绕城高速。
(二)西安至咸阳方向车辆
1.从西安三桥立交进入三桥新街,经世纪大道驶入咸阳市;
2.从西安三桥立交行至石桥立交,经沣明南路驶入G30连霍高速,在咸阳南收费站驶出,经咸户路驶入咸阳市;
3.从西安三桥立交行至石桥立交,经沣明南路、沣东大道、沣西大道、咸户路驶入咸阳市。
(三)咸阳至兴平方向车辆
1.从咸阳经咸兴路(G344国道)驶入兴平市;
2.从咸阳经咸户路驶入G30连霍高速,从兴平收费站驶出,进入兴平市。
(四)西安至兴平段各收费站驶入车辆
三桥、咸阳与咸阳西收费站封闭,途经车辆经西安西三环、西安绕城高速、G30连霍高速、世纪大道、咸平路、咸兴路等相邻国省干线绕行。
提醒广大司乘人员关注通行信息,提前规划出行路线及时间,服从公安交通管理部门和交通执法部门的指挥与管理,按照道路交通标志、标牌以及其他交通诱导提示信息,安全有序通行。
原标题:《注意!7日10时起,陕西这里将实施交通管制》