中商情报网讯:当前陕西省正加快构建现代化产业体系,培育壮大战略性新兴产业,打造氢能、光子、低空经济、机器人等新增长点,超前布局人工智能、量子信息、生命科学等未来产业。围绕战略性新兴产业和未来产业优势领域,着力打造一批国内领先、国际一流的产业创新集群,加快形成新质生产力,培育经济增长新动能。
一、陕西省产业体系及各市重点产业集群
1.陕西省现代化产业体系
陕西省着力构建现代化产业体系,加速食品加工、石油(煤炭)化工、冶金钢铁、建筑建材、纺织服装等传统产业高端化、智能化、绿色化升级改造,培育壮大新一代信息技术、高端装备制造、新能源、新材料、新能源汽车、节能环保等战略性新兴产业,超前布局光子、超导、北斗、人工智能、第三代半导体等未来产业。

资料来源:中商产业研究院整理
2.各市重点产业创新集群发展方向
陕西围绕战略性新兴产业和未来产业优势领域,高水平培育壮大产业创新集群,构建产业链群“百亿提升、千亿跨越、万亿壮大”梯次发展新格局,加快形成新质生产力,培育经济增长新动能。在空间布局上,陕西明确了全省十个地级市——西安、宝鸡、咸阳、铜川、渭南、延安、榆林、汉中、安康、商洛——各自在产业创新集群中的发展方向,以实现资源的优化配置和产业的协同发展。

资料来源:中商产业研究院整理
二、陕西省重点产业布局
陕西省正高水平推进产业创新集群建设,加快形成新质生产力。目前,全省产业创新集群建设重点方向已经明确,分别为光子、人工智能、超导、北斗、第三代半导体、增材制造、钛及钛合金、硅基太阳能光伏、铝镁轻质材料、化工材料等首批10个千亿级产业创新集群。
1.光子产业
陕西省光子产业基础雄厚,光学科研基础链条完备,攻克了一批“卡脖子”关键核心技术,转化了一批科研成果。目前全省聚集了300余家光子领域企业,培育了一批以炬光科技、莱特光电、源杰半导体等为代表的行业上市企业,全省光子产业已初步形成以光子材料与芯片、先进激光与光子制造、光子传感为重点的发展格局。陕西将继续围绕光子技术优势和产业发展基础,构建“一核两翼”,即以西安为中心辐射全省的光子产业创新集群跨区域空间布局。

资料来源:中商产业研究院整理
在重点产业规划方面,陕西聚焦光子材料与芯片、先进激光与光子制造、光子传感等领域,推进先进阿秒激光国家重大科技基础设施等一批创新平台建成投用,突破一批关键核心技术,培育发展一批自主创新能力强、具有科技引领作用的重点企业,持续扩大产业规模,完善产业生态,形成创新驱动、龙头引领、特色突出的光子产业国际竞争新优势,打造具有国际一流水平的千亿级光子产业创新集群。

资料来源:中商产业研究院整理
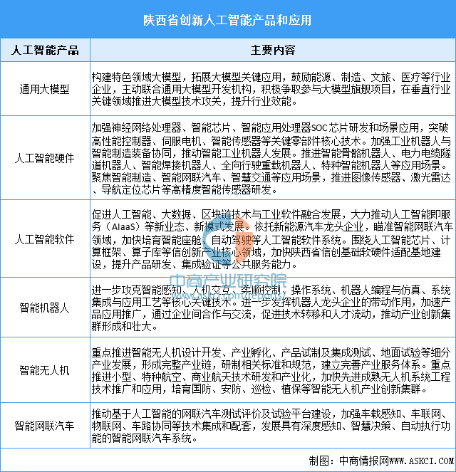
2.人工智能
“人工智能+”是基于大模型、大数据、大算力等技术,实现人工智能对各行各业的深度融合,创造新的发展生态。陕西在人工智能领域拥有一批优秀的企业和科研机构,为人工智能技术研发和应用创新提供了丰富人才资源和科研环境,推动了人工智能技术与产业及其领域深度融合的快速发展。
在人工智能产业创新集群发展规划方面,陕西围绕通用大模型、智能网联汽车、智能无人机及人工智能特色软硬件,创新人工智能产品和应用,培育一批核心技术企业,推动产业高质量协同,不断拓展人工智能应用深度广度,推动产业创新集群发展。
同时围绕智慧能源、智能制造、智慧文旅、智慧农业、智慧物流、智慧医疗、智慧教育、智慧环保、智慧城市等重点应用领域,实施人工智能深度融合与赋能,注重科技企业培育、创新生态建设,构建人机协同、场景驱动、跨界融合的人工智能新业态,打造国内领先、国际一流人工智能创新发展高地。

资料来源:中商产业研究院整理
3.第三代半导体
近年来,随着化合物半导体材料研究的不断深入,以碳化硅、氮化镓为代表的第三代半导体材料制备技术不断迭代,部分产品已经进入产业应用。陕西在第三代半导体设备、材料、设计、制造和封测等相关领域,汇聚了一批创新型企业、高校和科研院所,拥有一批自主知识产权技术和产品,发展基础和优势明显。在产业集群空间布局方面,陕西全面加强产业链协同能力,构建“一核多元”的产业创新集群发展格局。

资料来源:中商产业研究院整理
在重点产业规划方面,陕西省将推进基础材料产业化攻关,积极完善第三代半导体材料配套,提前布局超宽禁带半导体优势产业。同时,提升装备制造的自主可控能力,大力提升第三代半导体器件设计水平,支持第三代半导体产品创新以及规模化应用。

资料来源:中商产业研究院整理
4.增材制造
陕西是国内重要的增材制造和再制造技术策源地和产业集聚区,形成了以西安交大、西工大、西北有色院为核心,增材制造研究院、铂力特、赛隆、天元智能等创新主体为支撑,集工业软件、材料、设备和应用服务为一体、产学研用紧密结合的产业生态,金属增材、离子旋转电极制粉等技术处于国际领先水平。在增材制造产业集群空间布局方面,陕西省构建“一体五翼多点”产业发展格局,围绕集群化、生态化,推进上下游创新链和产业链协同融合发展。

资料来源:中商产业研究院整理
在重点产业规划方面,陕西将围绕自主可控的工业软件、集成电路、光电器件、核心部件等,布局创新链和产业链,提升核心软硬件供给质量。围绕直接制造与再制造、原型设计与模具开发等,利用增材制造在线云平台等新模式,推动增材制造在重点制造、再制造、医疗、文化创意、创新教育等领域规模化应用。
5.钛及钛合金
陕西是全国最大的钛及钛合金生产基地,产业规模长期保持国内领先地位。陕西钛及钛合金产品体系完备,目前可生产 110 多个牌号、300 余个品种、5000多种规格的钛及钛合金产品。陕西钛及钛合金集群优势明显,主要分布在西安、宝鸡等地,逐步形成“外购海绵钛—钛铸锭—钛加工材—钛合金材—钛复合材—钛材深加工产品”产业链。
陕西将实施产业协同发展行动,优化产业发展空间,充分发挥宝鸡高新区、西安经开区和眉县经开区钛及钛合金产业主要承载地和聚集区作用,加强规划引领、生产要素集聚、资源优化配置和基础设施完善,进一步提升园区承载能力。充分发挥宝钛集团、西北有色金属研究院等企业链主地位和引领作用,吸引上下游配套企业,建设形成主导产业明确、分工协作、相互配套的世界级钛及钛合金产业创新集群。

资料来源:中商产业研究院整理
陕西将依托宝钛集团、西北有色金属研究院等龙头企业,沿“高品质海绵钛熔炼、铸造、锻造——钛棒丝、板带、钛锻件、管材——航空航天、舰船、兵器、生物医疗、3D打印等领域用高端钛材——钛产品单元集成和成套终端产品开发”路径,实施延链补链强链行动,强优势补短板,夯实产业发展根基。

资料来源:中商产业研究院整理
6.硅基太阳能光伏
陕西省硅基太阳能光伏产业主要集中在西安、咸阳、渭南、商洛、榆林等地,逐步形成“工业硅—多晶硅—单晶硅片—单晶电池片+辅件+光伏玻璃—太阳能电池组件”的产业链,从单一硅材料延伸发展向光伏特种玻璃、金刚石切割材料、碳纤维坩埚、光伏建筑材料和导电浆料等多条支线产业链,以及“技术研发、技术转移、专业孵化、光伏+应用场景、其他社会中介服务”等服务链,产业创新集群优势明显。
陕西将在关中地区差异化布局硅片、电池、组件、逆变器等光伏产能;在西安经开区、榆林高新区等地聚焦太阳能光伏电池用材料、辅件,重点布局多晶硅、单晶硅、硅片、光伏玻璃、透明背板、超细高强钨丝、金刚石线锯、低温银浆、正极银粉、EVA封装胶膜材料等产品。发挥逆变器、胶膜等制造业优势,推动光伏制造配套行业壮大。鼓励面板玻璃、边框等光伏支撑产业发展,提高本地配套率。加快构建形成区域集聚、优势互补、配套协同的光伏产业发展格局。

数据来源:中商产业研究院整理
7.铝镁轻质材料
铝镁轻质材料是陕西省的特色优势材料,是航空航天、汽车、电子信息、化工等行业的重要基础性材料。当前,陕西铝镁轻质材料产业创新集群初具规模。铜川铝材料产业已由单纯电解铝生产延伸形成“电解铝—铝合金板带、棒材、线材—型材—铸造铝合金制品—废旧铝合金回收”特色产业链,榆林一批铝精深加工项目加快实施,初步呈现集群发展雏形。榆林以生产兰炭副产的荒煤气作为燃料,形成“煤—电—兰炭—硅铁—金属镁—镁合金—压铸产品”的特色循环产业链,已成为全国重要的镁及镁合金产业集聚区。
陕西将聚焦铝镁材料产业高端化、智能化、绿色化发展,借鉴铜川聚链成群发展模式,围绕做精产业、做大规模、做强企业、做优生态,依托能源、科技、制造业优势,以榆林新材料、铜川美鑫、东风金属镁等企业为龙头,以秦创原、高校、科研院所等为支撑,以陕西有色榆林新材料循环产业园、董家河循环经济产业园等重点园区为承载,以市场需求为导向,加快新技术、新工艺、新产品研发推广应用,推动现有产业链向下游高附加值产品延伸,支持陕西有色金属集团等龙头企业全链条布局铝镁产业,提升产业链供应链现代化水平,打造千亿级铝镁轻质材料产业创新集群。

资料来源:中商产业研究院整理
8.化工材料
依托丰富的煤油气盐资源,陕西化工材料产业规模不断壮大,技术装备水平不断提升,已成为重要支柱产业。陕西将坚持高端化、多元化、低碳化发展思路,围绕产业布局优化和传统产业转型升级,以延链补链强链为核心,以陕煤集团、延长集团、榆能集团等企业为龙头,以煤制烯烃等重点行业为牵引,以秦创原、高校、科研院所等为支撑,以榆神、榆横等重点化工园区为承载,加快技术创新和低碳化智能化改造,巩固甲醇、烯烃、烧碱等大宗化工产品在国内的优势地位,大力推进产业向下游精细化工、化工新材料及终端应用延伸,打造形成全国领先的千亿级化工材料产业创新集群。

资料来源:中商产业研究院整理
三、陕西省产业发展规划
1.重点产业链群做优做强做大
把发展制造业作为重中之重,深入实施链长制,加快产业基础提升和重大技术装备攻关,乘用车(新能源)、太阳能光伏、输变电装备、半导体及集成电路产业链产值分别突破2500亿元、1800亿元、1000亿元和1000亿元,推动有色、冶金、食品、纺织等传统产业工艺升级、数字赋能、管理创新,支持铜川铝产业、宝鸡钛产业、榆林镁铝产业、商洛钒产业延链强链,非能工业增加值增长7.5%。
2.培育壮大战略性新兴产业创新集群
战略性新兴产业、未来产业是培育发展新质生产力的主阵地。陕西新能源汽车、光子、太阳能光伏、半导体及集成电路等战略性新兴产业和未来产业领域,技术研究积累深厚、产业发展优势突出。陕西将深入实施创新驱动发展战略,充分发挥西安综合性国家科学中心和科技创新中心、秦创原创新驱动平台作用,构建“1+N”产业创新集群工作体系,以国家级、省级重点产业园区为承载,以龙头企业为引领,带动产业链上下游企业、高校和科研院所开展协同创新,高水平建设一批国内领先、国际一流的产业创新集群。
3.抢滩数字经济新蓝海
聚力培育软件和信息服务、物联网等10个重点数字产业集群。充分发挥国家超算中心作用,深度拓展数实融合空间,加快推动制造业“智改数转网联”,深入实施中小企业“赋能、赋智、赋值”专项行动,培育工业互联网平台10个,打造制造业数字化改造样板100个。开展“信号升格”专项行动,加快“双千兆”网络部署和IPv6改造,力争5G基站总量达到12万个。